마짱짱의 지식창고
OpenStack 이란 ? 본문
0. 0penStack 오픈스택?
- 클라우드 컴퓨팅을 위한 오픈소스 소프트웨어 플랫폼
- IaaS 클라우드 서비스를 배포하는 소프트웨어
1. 오픈스택 버전
1) Compute (프로젝트: NOVA)
인스턴스(가상머신,서버)의 생성, 중지 스케쥴링 등 인스턴스의 라이프 사키을 을 관리
2) Networking (프로젝트: Neutron)
인스턴스의 네트워크를 제공
3) Block Storage (프로젝트: Cinder)
인스턴스의 영구 저장장치인 블록 장지를 제공
4) Identity (프로젝트: Keystone)
모든 컴포넌트의 인증을 담당, LDAP과 같은 기술을 사용하여 사용자의 중앙 디렉토리 기능
5)Image (프로젝트: Glance)
인스턴스를 생성하기 위한 운영체제 디스크 이미지 제공
6)Object Storage (프로젝트: Swift)
사용자가 사용할 수 있는 클라우드 스토리지
7)DashBoard (프로젝트: Horizon)
오픈스택 환경을 운영 및 관리 할 수 있는 웹기반의 셀프 서비스 포탈 인터 페이스를 제공
8)Orchestration (프로젝트 : Heat)
템플릿 기반 으로 다양한 클라우드 어플리케이션을 배치하고 관리 할 수 이쓴 오케스트레이션 기능 제공
9)Telemetry (프로젝트: Ceilometer)
오픈스택 전체 환경을 에이전트 기반으로 데이터를 수집하여 모니터링,사용량, 벤치마킹, 확장성, 토계 등을 제공
10)Container (프로젝트: Magnum) (ex, Docker Swarm, Kubernetes, Mesos)
컨테이너 엔진을 제공해 컨테이너 라이프 사이클을 관리
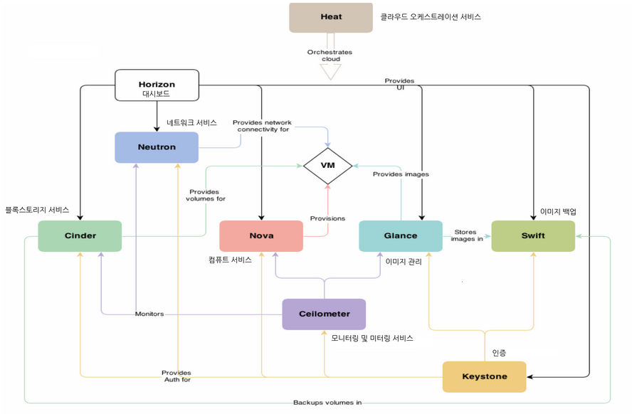
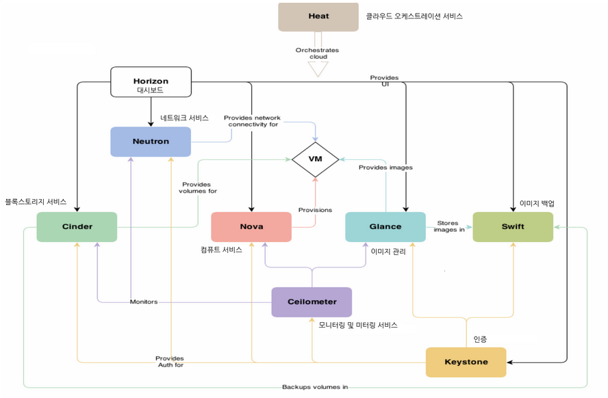
2. 구조 및 설명

- Horizon 은 모드 컴포넌트에 Web UI 인터페이스를 제공
- Keystone 은 모든 컴포넌트에 인증을 제공
- Nova는 VM/Instance를 생성 및 관리
- Neutron 은 VM/Instance에 네트워크 제공
- Cinder VM/Instance 에 영구 저장
- Glance 는 VM/Instance를 생성하기 위한 이미지 제공
- Swift 는 사용자가 데이터를 저장 할수 있도록 제공 Glance의 저장소를 Swift로, Cinder의 백업저장소를 Swift로 사용 가능
- Ceilometer는 모든 컴포넌트의 모니터링을 제공
- Heat는 모든 컴포넌트의 오케스트레이션 기능을 제공
3. 노드
1) 컨트롤러 노드
전체 오픈스택 구성을 제어하기위한 노드
주요 구성요소)
Identity 서비스, Image 서비스, DashBoard 서비스, SQL DB, Message Queue, NTP
옵션 구성요소)
Orchestration 서비스, Telemetry 서비스
2) 네트워크 노드
외부 네트워크 뿐만 아니라 내부 네트워크 및 테넌트의 가상 네트워크를 제공
주요 구성요소)
Networking 서비스
3) 컴퓨트 노드
하이퍼바이저를 통해 가상머신/인스턴스를 제공
주요 구성요소)
Hypervisor, Telemetry 에이전트
4) 스토리지 노드
오픈스택에서 제공하는 스토리지 기능
블록 스토리지 노드 구성요소)
Cinder 서비스 및 스토리지
오브젝트 스토리지 노드 구성요소)
Swift Proxy 및 Storage 서비스
'Cloud > Virtual' 카테고리의 다른 글
| kubenetes rook-ceph-storage (0) | 2020.07.27 |
|---|---|
| 워크로드 - Controller (미완) (0) | 2020.07.22 |
| oVirt 구성 (1) (Engine 설치, Host 설정, Domain 구성) (3) | 2020.06.23 |
| oVirt 개요 (2) | 2020.06.23 |
| 가상화 란 ? ( 전가상화, 반가상화, 하이퍼바이저 종류) (0) | 2020.06.22 |