반응형
* KVM 환경입니다.
* kubernetes Version : 1.16v
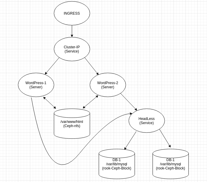
1. Wordpress Architecture

2. 목표
* Ingress TLS termination 을 이용한 외부 연결
* Wordpress 에 Ceph를 이용하여 /var/www/html nfs로 마운트 하기
* DB서버 Headless 로 구성하여 ClusterIP 없이 구성 및 Ceph 를 이용하여 storage block 연결
* PodAffinity 와 AntiAffinity를 이용하요 Wordpress 와 DB서버 짝 만들어주기
* HPA 를 이용한 Auto-Scaling
3. YAML 소스

1. wordpress.yml #워드프래스 Deployment로 구성
apiVersion: apps/v1
kind: Deployment
metadata:
name: wordpress
labels:
app: wordpress
spec:
replicas: 2
selector:
matchLabels:
app: wordpress
tier: cache
template:
metadata:
labels:
app: wordpress
tier: cache
spec:
affinity:
podAntiAffinity:
requiredDuringSchedulingIgnoredDuringExecution:
- labelSelector:
matchExpressions:
- key: tier
operator: In
values:
- cache
topologyKey: "kubernetes.io/hostname"
containers:
- name: wordpress
image: wordpress
readinessProbe:
exec:
command:
- ls
- /var/www/html
livenessProbe:
exec:
command:
- ls
- /var/www/html
env:
- name: WORDPRESS_DB_HOST
value: mysql
# - name: WORDPRESS_DB_NAME
# value: wordpress
# - name: WORDPRESS_DB_USER
# value: wordpress_admin
# - name: WORDPRESS_DB_PASSWORD
# value: dkagh1.
resources:
requests:
cpu: 500m
memory: 500Mi
limits:
cpu: 1000m
memory: 1000Mi
ports:
- containerPort: 80
volumeMounts:
- name: wordpress-pvc
mountPath: /var/www/html
volumes:
- name: wordpress-pvc
persistentVolumeClaim:
claimName: wordpress-pvc
2. wordpress-svc.yml #워드프레스 서비스 설정
apiVersion: v1
kind: Service
metadata:
name: wordpress-svc
spec:
ports:
- port: 80
targetPort: 80
selector:
app: wordpress
3. wordpress-svc-ingress.yml #워드프레스 ingress TLS 구성
apiVersion: networking.k8s.io/v1beta1
kind: Ingress
metadata:
name: wordpress-svc-ingress
spec:
tls:
- hosts:
- sw.homepage.com
secretName: ingress-tls-secret
rules:
- host: sw.homepage.com
http:
paths:
- path: /
backend:
serviceName: wordpress-svc
servicePort: 80
4. wordpress.pvc.yml #워드프레스 ceph-block 구성
apiVersion: v1
kind: PersistentVolumeClaim
metadata:
name: wordpress-pvc
spec:
accessModes:
- ReadWriteMany
resources:
requests:
storage: 1Gi
storageClassName: rook-cephfs
5. wordpress-hpa-cpu.yml # 워드프래스 hpa 구성
apiVersion: autoscaling/v1
kind: HorizontalPodAutoscaler
metadata:
name: wordpress-hpa-spu
spec:
scaleTargetRef:
apiVersion: apps/v1
kind: Deployment
name: wordpress
minReplicas: 2
maxReplicas: 3
targetCPUUtilizationPercentage: 70
6. mysql-sf.yml # 워드프레스 statefulSet으로 구성
apiVersion: apps/v1
kind: StatefulSet
metadata:
name: mysql
spec:
selector:
matchLabels:
app: mysql
tier: frontend
serviceName: mysql
replicas: 2
template:
metadata:
labels:
app: mysql
tier: frontend
spec:
affinity:
podAntiAffinity:
requiredDuringSchedulingIgnoredDuringExecution:
- labelSelector:
matchExpressions:
- key: tier
operator: In
values:
- frontend
topologyKey: "kubernetes.io/hostname"
podAffinity:
requiredDuringSchedulingIgnoredDuringExecution:
- labelSelector:
matchExpressions:
- key: tier
operator: In
values:
- cache
topologyKey: "kubernetes.io/hostname"
initContainers:
- name: init-mysql
image: mysql:5.7
command:
- bash
- "-c"
- |
set -ex
# Generate mysql server-id from pod ordinal index.
[[ `hostname` =~ -([0-9]+)$ ]] || exit 1
ordinal=${BASH_REMATCH[1]}
echo [mysqld] > /mnt/conf.d/server-id.cnf
# Add an offset to avoid reserved server-id=0 value.
echo server-id=$((100 + $ordinal)) >> /mnt/conf.d/server-id.cnf
# Copy appropriate conf.d files from config-map to emptyDir.
if [[ $ordinal -eq 0 ]]; then
cp /mnt/config-map/master.cnf /mnt/conf.d/
else
cp /mnt/config-map/slave.cnf /mnt/conf.d/
fi
volumeMounts:
- name: conf
mountPath: /mnt/conf.d
- name: config-map
mountPath: /mnt/config-map
- name: clone-mysql
image: gcr.io/google-samples/xtrabackup:1.0
command:
- bash
- "-c"
- |
set -ex
# Skip the clone if data already exists.
[[ -d /var/lib/mysql/mysql ]] && exit 0
# Skip the clone on master (ordinal index 0).
[[ `hostname` =~ -([0-9]+)$ ]] || exit 1
ordinal=${BASH_REMATCH[1]}
[[ $ordinal -eq 0 ]] && exit 0
# Clone data from previous peer.
ncat --recv-only mysql-$(($ordinal-1)).mysql 3307 | xbstream -x -C /var/lib/mysql
# Prepare the backup.
xtrabackup --prepare --target-dir=/var/lib/mysql
volumeMounts:
- name: data
mountPath: /var/lib/mysql
subPath: mysql
- name: conf
mountPath: /etc/mysql/conf.d
containers:
- name: mysql
image: mysql:5.7
env:
- name: MYSQL_ALLOW_EMPTY_PASSWORD
value: "1"
ports:
- name: mysql
containerPort: 3306
volumeMounts:
- name: data
mountPath: /var/lib/mysql
subPath: mysql
- name: conf
mountPath: /etc/mysql/conf.d
resources:
requests:
cpu: 500m
memory: 1Gi
livenessProbe:
exec:
command: ["mysqladmin", "ping"]
initialDelaySeconds: 30
periodSeconds: 10
timeoutSeconds: 5
readinessProbe:
exec:
# Check we can execute queries over TCP (skip-networking is off).
command:
- ls
- /var/lib/mysql
initialDelaySeconds: 5
periodSeconds: 2
timeoutSeconds: 1
- name: xtrabackup
image: gcr.io/google-samples/xtrabackup:1.0
ports:
- name: xtrabackup
containerPort: 3307
command:
- bash
- "-c"
- |
set -ex
cd /var/lib/mysql
# Determine binlog position of cloned data, if any.
if [[ -f xtrabackup_slave_info && "x$(<xtrabackup_slave_info)" != "x" ]]; then
# XtraBackup already generated a partial "CHANGE MASTER TO" query
# because we're cloning from an existing slave. (Need to remove the tailing semicolon!)
cat xtrabackup_slave_info | sed -E 's/;$//g' > change_master_to.sql.in
# Ignore xtrabackup_binlog_info in this case (it's useless).
rm -f xtrabackup_slave_info xtrabackup_binlog_info
elif [[ -f xtrabackup_binlog_info ]]; then
# We're cloning directly from master. Parse binlog position.
[[ `cat xtrabackup_binlog_info` =~ ^(.*?)[[:space:]]+(.*?)$ ]] || exit 1
rm -f xtrabackup_binlog_info xtrabackup_slave_info
echo "CHANGE MASTER TO MASTER_LOG_FILE='${BASH_REMATCH[1]}',\
MASTER_LOG_POS=${BASH_REMATCH[2]}" > change_master_to.sql.in
fi
# Check if we need to complete a clone by starting replication.
if [[ -f change_master_to.sql.in ]]; then
echo "Waiting for mysqld to be ready (accepting connections)"
until mysql -h 127.0.0.1 -e "SELECT 1"; do sleep 1; done
echo "Initializing replication from clone position"
mysql -h 127.0.0.1 \
-e "$(<change_master_to.sql.in), \
MASTER_HOST='mysql-0.mysql', \
MASTER_USER='root', \
MASTER_PASSWORD='', \
MASTER_CONNECT_RETRY=10; \
START SLAVE;" || exit 1
# In case of container restart, attempt this at-most-once.
mv change_master_to.sql.in change_master_to.sql.orig
fi
# Start a server to send backups when requested by peers.
exec ncat --listen --keep-open --send-only --max-conns=1 3307 -c \
"xtrabackup --backup --slave-info --stream=xbstream --host=127.0.0.1 --user=root"
volumeMounts:
- name: data
mountPath: /var/lib/mysql
subPath: mysql
- name: conf
mountPath: /etc/mysql/conf.d
resources:
requests:
cpu: 100m
memory: 100Mi
volumes:
- name: conf
emptyDir: {}
- name: config-map
configMap:
name: mysql
volumeClaimTemplates:
- metadata:
name: data
spec:
accessModes: ["ReadWriteOnce"]
storageClassName: "rook-ceph-block"
resources:
requests:
storage: 1Gi
7. mysql-svc.yml # mysql Headless 구성
apiVersion: v1
kind: Service
metadata:
name: mysql
labels:
app: mysql
spec:
clusterIP: None
ports:
- port: 3306
targetPort: 3306
selector:
app: mysql
8. mysql-hpa-cpu.yml # mysql HPA 구성
apiVersion: autoscaling/v1
kind: HorizontalPodAutoscaler
metadata:
name: mysql-hpa-spu
spec:
scaleTargetRef:
apiVersion: apps/v1
kind: StatefulSet
name: mysql
minReplicas: 2
maxReplicas: 3
targetCPUUtilizationPercentage: 70
9. mysql-configMap.yml # mysql configMap 구성
apiVersion: autoscaling/v1
kind: HorizontalPodAutoscaler
metadata:
name: mysql-hpa-spu
spec:
scaleTargetRef:
apiVersion: apps/v1
kind: StatefulSet
name: mysql
minReplicas: 2
maxReplicas: 3
targetCPUUtilizationPercentage: 70
10. wordpress ingress TLS 인증을 위한 Key 생성
$ mkdir ingress
$ cd ingress
$ openssl genrsa -out ./ingress-tls key 2048
$ openssl -req -new -x509 --key ./ingress-tls.key -out ./ingress-tls.crt -days 3650 -subj /CN=sw.homepage.com
$ kubectl create secret tls ingress-tls-secret --key=./ingress-tls.key --cert=ingress-tls.crt
반응형
'Project' 카테고리의 다른 글
| OpenStack Heat를 이용하여 LoadBalancer 구성 (0) | 2020.07.06 |
|---|---|
| Openstack 으로 Wordpress Infra 구성 (0) | 2020.07.03 |
| [Linux] LoadBalncer, ISCSI, NFS,wordpress 를 이용한 인프라 구성 (0) | 2020.06.09 |
| [Linux] NFS, Webserver, DB 구성 (0) | 2020.06.09 |